众所周知,目前各小区电动车数量处于过饱和状态,停车棚较少,充电桩不够,密集摆放比比皆是,大多数车辆均日晒雨淋,故障率多,火灾风险高,一旦发生火灾往往是火烧联营,难以控制。
普通电瓶车一般采用铅酸电池,火灾事故一般是线路燃烧、外壳燃烧,干粉灭火剂可以压制初期火灾。但是,随着电瓶车的革新换代,续航里程要求越来越高,锂电池电瓶车越来越多,一旦这类车辆起火,单靠干粉灭火剂根本没有作用,灭不了火。电动车锂电池起火,干粉灭火器、沙土都无法熄灭!

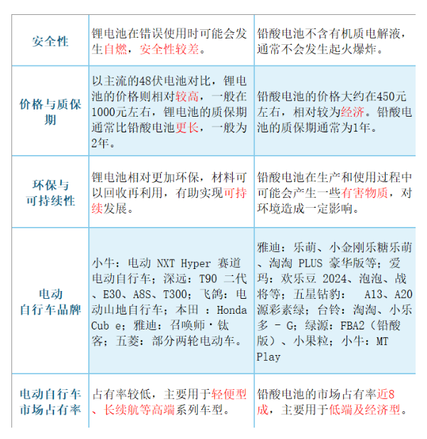
一、电动车电池
优缺点分析


二、锂电池火灾特点
1、化学性质复杂
锂电池内部含有锂金属或锂合金等活性物质。在燃烧过程中,会发生一系列复杂的电化学反应,使锂电池火灾很难被简单的灭火剂控制。
2、热失控特性
锂电池一旦发生热失控,温度会急剧上升。热失控是一个自我加速的过程,当电池内部的温度由于短路、过充等原因升高到一定程度,会引发一系列的放热反应。
3、复燃可能性高
即使表面的火焰被扑灭,锂电池内部的化学反应可能仍在继续。
三、超细干粉灭火剂的
局限性
1、难以阻断电化学反应
超细干粉灭火剂主要是通过化学抑制和物理覆盖来灭火。然而,对于锂电池火灾,它很难深入到电池内部去阻断电池内部的电化学反应。
2、隔热性能有限
虽然超细干粉灭火剂可以在一定程度上覆盖燃烧物表面,但是其隔热性能相对较弱,无法切断热失控的连锁反应。
3、对复燃抑制不足
当有新的氧气补充或者温度再次升高时,锂电池很容易重新燃烧,而超细干粉无法提供长效的保护防止复燃。

四、传统的简易喷淋
局限性
1、供水压力不足
简易喷淋系统通常接驳市政水源或生活供水管道,如果市政供水压力不足或在用水高峰期出现水压波动,可能会导致喷淋头的喷水强度不足,影响灭火效果。
2、管道安装和喷淋头的
布置不合理
管道过长,一根DN25管道上布满喷头,存在末端喷淋头的喷水强度不足问题,管道选型不规范,影响灭火效果。

3 、依赖外部水源
简易喷淋系统需要接驳市政水源或生活供水管道,如果外部水源出现问题,系统将无法正常工作。
4、消防水源问题
小区建设年代久远,消防管道及设备老化、损坏,消防管网无水是普遍存在的,简易喷淋系统接驳小区消防管道将无法正常工作。
五、电动车棚解决方案
优化给水供给
1、确保管网压力正常
①安装专用增压系统:
以电动车棚的高度为3.5米为例,末端喷淋头喷水强度不低于0.05MPa,考虑管道沿程和局部水头损失,以及安全系数(通常取1.2-1.4左右),安装增压水泵扬程不低于10.2-11.9m,以此保证末端喷淋头喷水强度不低于0.05MPa。
一个K=80 标准喷头在工作压力为0.1MPa时,流量约为1.33L/S。电动车棚属于中危险等级,配水支管控制喷淋头数量不应超过8只,水泵出水管处流量应保证不低于38m³/h。
水泵功率P=流量Q*扬程H*水密度/增压泵效率,通过计算水泵的功率为1.3KW左右。
②加装独立的水泵接合器:
当管道无水时,可将消防车等外部水源通过水泵接合器输送至简易喷淋管网,以保证充足的水源。
③选用合适管材:
优先选择热镀锌钢管等耐火、耐腐蚀性能较好的管材作为喷淋管道,主管道采用 DN50 或 DN65 的热镀锌钢管或符合消防要求的管道,配水支管和配水管选用DN25或DN32的管材。并对管道进行防腐处理,如涂刷防火涂料、包裹防火隔热材料等,提高管道在火灾高温环境下的稳定性和可靠性。
④控制喷淋头的数量与安装间距:
市政自来水管网压力通常在0.2~0.4MPa,一个配水支管安装不大于8个流量系数K=80或K=115的喷头。喷淋头安装间距不大于3米,安装高度在2.5至3米之间,确保在火灾发生时能够提供足够的水量进行灭火和降温,抑制火势蔓延,降低复燃风险。

2、精准防控分区
在电动车棚内部及与建筑其他部位采用防火墙进行防火分隔,每个独立的防火单元间隔约5~20米左右并设置警示标识,建议每个防火单元内电动车数量不超过20辆。

3、升级锂电池灭火介质
锂电池灭火装置主要有固定式、固定悬挂式、移动式,可依据现场条件,将灭火介质从单一的水喷淋灭火系统升级为泡沫水喷雾灭火系统。


4、个性化智慧消防系统
①电动车入单元楼、违停乱放监测:
当相机检测到电动车进入轿厢、楼道内时,联动本地声光报警,联动梯控,电梯无法关门,同时通过语音对违规者进行提醒。同时联动平台进行弹窗报警提示,值班人员可现场视频查看和远程喊话提醒。
②水系统压力型传感器:
在简易喷淋管道系统的起始端、中间节点、最不利点等位置安装压力传感器,实时将压力数据传输至智慧消防平台,实现远程监控简易喷淋系统的水压状态。
③安装独立式感烟、感温探测器、声光警报器
在电动车棚顶端安装独立式感烟、感温探测器,及时感知电动车棚内火灾初期温度升高、烟雾探测,探测报警后现场进行鸣声报警、声光警报器动作,平台可实现报警弹窗提示。
④电动车集中充电与安全监控管理
在配电主回路及三相线缆上,安装电气火灾监控探测器,实时监测主回路的电压、电流、温度、故障电弧等电气指标,将数据实时传输至智慧消防平台。
在子回路上安装智慧用电监测模块,实时监测各个子回路的各项用电指标,在异常情况下专用智能空开与平台及时联动预警,自动断电、保障用电安全。
⑤火灾监测预警联动
在电动车棚安装火焰检测通道占用摄像机、智慧云盒实时进行充电区火灾隐患的智能监测与预警管理。安装可通过结合摄像头及AI算法,自动巡查安防、消防类隐患及事件,通过视频画面及时进行警情远程确认复核。
⑥视频联动预警
利用电动车棚原有摄像头,增加视频网关联动自动识别火警信息,平台可实现报警弹窗提示。